Dispersion Curves in a text file
Dispersion Curves in a text file
In 2.0.0-snapshot-20070705 version of geopsy, how could i save the dispersion curves resulted from spac processing in a text file? I 'd like to have slowness(phase velocity) of all processd frequencies from all rings in a file(s).
spac2disp computes dispersion curves corresponding to rings. However, you won't have a single dispersion for each ring, instead you get an estimation of global dispersion for all rings (according to Wathelet et al. 2005). Extracting all direct solutions from each ring could theoretically be achieved but it is a tedious task with current interface. If you want to do it, you have to enter into spac2disp code and re-use the spac solver to output the dispersion curve solutions. What's you intention behind?
PS: it is rather safe to upgrade to latest stable release, 2.0.5
PS: it is rather safe to upgrade to latest stable release, 2.0.5
Hi Marc,
Thank you for your reply and suggestion about upgrading my geopsy version. I'll do it.
There are 2 issues:
1. I'd like the extracted dispersion curves of each rings to invert them by another inversion algorithm rather than NA, just for comparison.
2. I want dispersion curves in text files to load dispersion in dinver as text files. So, how can i load the dispersion curve target in dinver? When I load dipersion curve target as a target file in dinver, nothing is loaded.
Azadeh
Thank you for your reply and suggestion about upgrading my geopsy version. I'll do it.
There are 2 issues:
1. I'd like the extracted dispersion curves of each rings to invert them by another inversion algorithm rather than NA, just for comparison.
2. I want dispersion curves in text files to load dispersion in dinver as text files. So, how can i load the dispersion curve target in dinver? When I load dipersion curve target as a target file in dinver, nothing is loaded.
Azadeh
If you try to load a .target file produced by the SPAC plugin in geopsy, there is no chance to get a dispersion curve in dinver.
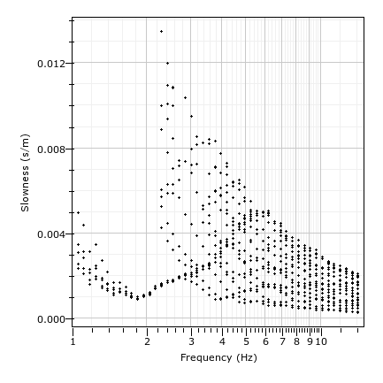
As I mentioned in my first reply, if you want the dispersion curves for each individual spac curves you have to record the small black dots on the dispersion curve plot in spac2disp (loop over all frequencies and rings with the scroll bars). This is tedious and prone to generate a lot of mistakes.
Alternatively, I have to add an option to spac2disp to let this kind of output. You'll have to wait for release 2.1.0.
As I mentioned in my first reply, if you want the dispersion curves for each individual spac curves you have to record the small black dots on the dispersion curve plot in spac2disp (loop over all frequencies and rings with the scroll bars). This is tedious and prone to generate a lot of mistakes.
Alternatively, I have to add an option to spac2disp to let this kind of output. You'll have to wait for release 2.1.0.
With the future release you will be able to get directly the solution in terms of dispersion curve. Here is an example:
kmin and kmax set the range to search for solutions. The best is to first open spac2disp without '-dispersion' option. Identify kmin and kmax in the graphical interface. Restart spac2disp with '-dispersion' option and the appropriate k range.

Code: Select all
spac2disp -dispersion -kmin 0.01 -kmax 0.2 | grep -v "#" | figue -d
- Attachments
-
- spac_solutions.png
- (12.71 KiB) Downloaded 290 times